纬地7.0新技术干货整理版(一)
发布日期:2016-04-13    点击量:13643    信息来源: 信息员

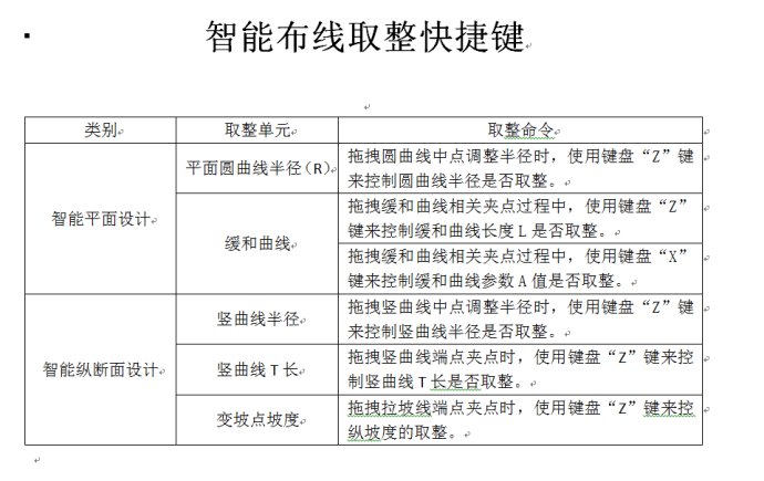
智能布线取整快捷键

      各位客官:智能布线是纬地软件独创的专用的路线平纵面布线技术,以灵活、便捷、高效而著称。据我们对比了解,尽管目前在世界范围内各类道路辅助设计软件中,均有各自的基于曲线单元法、交点法(或称为导线法)的路线设计CAD技术,但尚未出现类似纬地智能布线模式的针对道路线形设计的CAD技术。该技术提供的类似于摆放绳索线条的路线布线方法和技术,其灵活性是其他道路CAD软件无法比拟的。相信各位实际操作应用过的客官,肯定有类似认识的。

      在纬地道路辅助设计系统V7.0系统中,在该技术的基础上,又根据路线设计中局部参数微调取整的需要,特别开发推出了“参数取整快捷键”功能,使得用户在灵活拖曳修改的过程中,还能快速实现对某些设计参数的快速取整任务:比如平曲线半径值R的实时取整、纵断面设计纵坡度的实时取整等,都可以一键快速取整,快捷简便。

     对于纬地V7.0版本智能平面设计、智能纵断面设计新功能我们在此前的博客中有所介绍和说明,具体可参考以下链接中的内容:

      智能平面设计http://blog.sina.com.cn/s/blog_953d5e030102vumf.html
      智能纵断面设计http://blog.sina.com.cn/s/blog_953d5e030102w1t7.html

上一篇:挖台阶的批量处理及工程量统计(一)          下一篇:纬地7.0平纵审核功能预览
中国工程勘察设计三维数字化、协同化CAD解决方案供应商